SimWise Motion
3D Kinematic and Dynamic Motion Simulation
SimWise Motion takes a design made up of assemblies of moving parts and simulates the kinematic and dynamic motion of the design allowing you to evaluate its function performance.
Creating the Motion Model
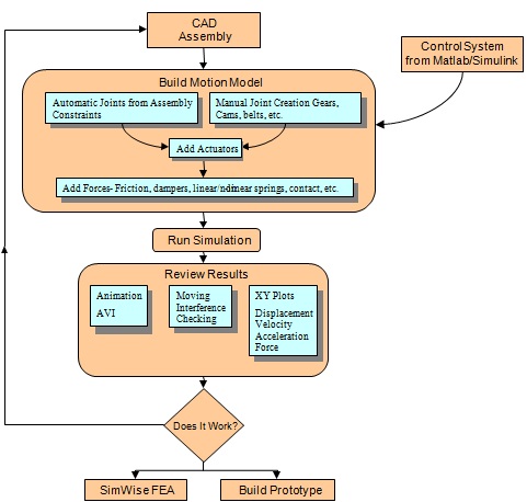
SimWise Motion lets you start with an assembly designed in your CAD system or one created using SimWise's basic geometry creation capabilities. The physical properties of each of the parts in the assembly will be calculated and if assembly constraints were present in the CAD mode, they will be automatically converted to SimWise constraints.
Adding/Controlling Motion
To make your simulation closely reflect real word functionality, SimWise Motion allows you to add various motion characteristics to your model. SimWise Motion supports motors, actuators, gravity, realistic contact between bodies, springs, friction, damping and other generated forces as needed.
Running the Simulation
Running a simulation is as simple as specifying how long you want the process to run and then clicking the calculator icon to compute your motion results.
Reviewing Results
SimWise Motion calculates several types of results that you can use to verify the operation of your design. Animations give you the visual feedback you need to understand if your design will work properly. However, what truly sets SimWise Motion apart from a general animation package is the ability to provide accurate, physics based, engineering data associated with the movement of the assembly. Result vectors and plots of displacement, velocity, acceleration and forces, give you the numerical information you need to fully understand the performance of your design. As you make design changes, you can compare the data to verify design improvement.
Does it Break?
SimWise Motion helps you answer the question "Does my design work?", but its real power is relaized when it is coupled with SimWise FEA. The reaction forces that were cacluated by SimWise Motion are automatically applied to an FEA model created by SimWise FEA so you can see the atresses that result from the movement of the assembly. Not only can you answer with confidence, "Does it Work?" you can also answer "Does it Break?"

Quote
Evaluation



